Cartes mentales, cours et exercices français 5ème gratuits pour les Dys.
Vous trouverez ci dessous tout le programme de 5ème en 20 cartes mentales, cours, exercices et leçons de français spécial Dys, mais aussi pour les non Dys. Ces fiches et cartes mentales sont à imprimer et à télécharger gratuitement .

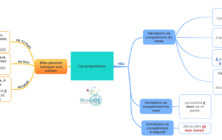
Ces cartes mentales accompagnées d’exercices corrigés, sont idéales pour revoir rapidement une notion de 5ème en français soit avec son professeur particulier de Numéro 1 Scolarité formé aux troubles Dys, soit seul ou avec ses parents.
Pour réaliser ces exercices particulièrement adaptés aux enfants dyslexiques, dyspraxiques et dysorthographiques et TDAH, il est conseillé d’utiliser en complément, comme support de mémorisation, nos jeux pédagogiques de français


















Notre fondatrice parmi les 40 femmes d’exception qui incarnent l’excellence dans leur domaine!